tapplay点点体育官方网站 - 登录入口
科研创新服务平台
首页
机构设置
科研院简介
组织机构图
科研院人员
科技计划
平台基地
科研基地概况
政府批建机构
学校批建机构
联合共建机构
科技合作
企业技术需求
地方行业产业政策
成果与知识产权
科技成果奖励
科技鉴定成果
授权专利
论文著作
地方研究院
通知公告
信息公告
党建工作
理论学习
党建动态
下载中心
点点体育官方网站登录入口
国家级政策
省部级政策
市级政策
tapplay
学风建设
办事指南
综合办公室指南
基础研究办事指南
高新技术办公室办事指南
科技合作办公室办事指南
军工与重大专项办公室办事指南
知识产权与科技成果转化办事指南
岳麓山国家大学科技城tapplay工作办公室
联系我们
下载专区
综合管理办公室(科协)
基础研究办公室
科技发展与平台办公室
社会发展科研办公室
工业与信息化科研办公室
先进技术办公室
科技成果与奖励办公室
知识产权与科技成果转化
办事指南
Guide to
当前位置:
首页
>
办事指南
>
知识产权与科技成果转化办事指南
综合办公室指南
基础研究办事指南
高新技术办公室办事指南
科技合作办公室办事指南
军工与重大专项办公室办事指南
知识产权与科技成果转化办事指南
岳麓山国家大学科技城tapplay工作办公室
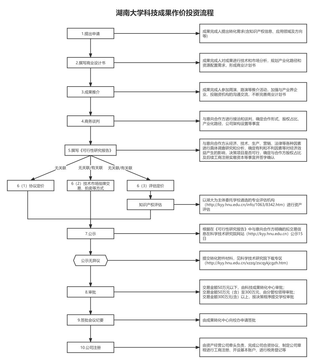
tapplay科技成果转化办事指南
友情链接:
中华人民共和国教育部
中华人民共和国科学技术部
tapplay,点点体育官方网站登录入口委员会
湖南省科学技术厅
tapplay
tapplay,点点体育官方网站登录入口网络信息系统
版权所有 © tapplay点点体育官方网站 - 登录入口
分享到:
微信
更多